SailPoint Community Logo
  • Products & services
    Products & services
    Cloud
    • Cloud
    • Identity Security Cloud Read product guides and documents for IdentityNow and other SailPoint SaaS solutions
    • SaaS release notes View new SaaS features, enhancements and fixes
    On-prem
    • On-prem
    • IdentityIQ Find IdentityIQ & IdentityIQ Cloud Managed Service product guides & documents
    • File Access Manager View documentation and download recent releases
    Connectivity
    • Connectivity
    • Connector directory See listings of common connectors used across SailPoint's platforms
    Customer Success Center
    • Customer Success Center
    • Overview Get to know your customer success team and your available resources
    • Onboarding guide The support you need to get started on your SailPoint journey
    • Success planning guide Get the most out of your identity security program with a customized success plan
    Register Sign in Need help? FAQ SailPoint directory
  • Resources
    Resources
    Getting started
    • Getting started
    • Customer support Find more information about engaging support and get help
    • Services guide Find more information about working with Services teams
    • Free resources Leverage our free tools and trainings
    Learning
    • Learning
    • Identity University Get technical training to ensure a successful implementation
    • Training paths Follow a role-based or product-based training path
    • SailPoint professional certifications & credentials Advance your career or validate your identity security knowledge
    • Training onboarding guide Make of the most of training with our step-by-step guide
    • Training FAQs Find answers to common training questions
    Blogs
    • Blogs
    • Connectivity updates
    • Identity University
    • SailPoint blog
    Register Sign in Need help? FAQ SailPoint directory
  • Community
    Community
    Discuss
    • Discuss
    • Identity Security Cloud forum
    • IdentityIQ forum
    • File Access Manager forum
    • Ideas portal Share your thoughts with our product team
    Knowledge bases
    • Knowledge bases
    • Identity Security Cloud wiki
    • IdentityIQ wiki
    • File Access Manager wiki
    Connect
    • Connect
    • Events & webinars Discover our technical webinars & community events
    • Admirals Club Join the Admirals Club and network with SailPoint crew and customers
    Community Corner
    • Community Corner
    • Customer Success Engineering Meet the team and see their responses to most frequent customer FAQs
    • Customer awards 2026 Choose the next Identity Security Champion
    Register Sign in Need help? FAQ SailPoint directory
Register Sign in Need help? FAQ SailPoint directory
Sign In Help

My Images for rmariserla

cancel
Turn on suggestions
Auto-suggest helps you quickly narrow down your search results by suggesting possible matches as you type.
Showing results for 
Show  only  | Search instead for 
Did you mean: 
  • Compass
  • :
  • Albums for Community
  • :
  • Images in Public (rmariserla)
  • :
  • My Images for rmariserla

My Images for rmariserla

  • Albums
  • All Images
Image Options
  • Flag Image for Review
  • Bookmark

Album: Public (rmariserla)

by rmariserla
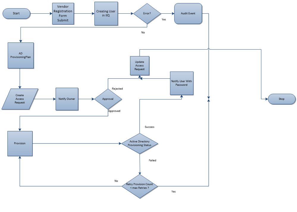
sp01.PNG
sp01.PNG
sp01.PNG
Added ‎Feb 18, 2020 03:10 PM
0 Kudos
Powered by Khoros
  • About
  • Careers
  • Support
  • Trust Center
  • Security
  • Privacy
  • Cookie Notice
  • Terms of Use
  • Legal
© 2026 SailPoint Technologies, Inc. All Rights Reserved.